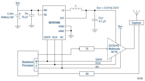
The SKY87006 is a dynamic output controlled DC-DC step-down
converter for multimode 2G GSM/EDGE, 3G WCDMA, and 4G LTE
RF Power Amplifier (RFPA) applications. The SKY87006 has a
programmable output voltage range between 0.4 V and 3.6 V with
optimized efficiency for all operating states where load currents
are 850 mA or less, but can support typical peak load currents up
to 1.5 A.
The SKY87006 output voltage is set by using a Mobile Industry
Processor Interface (MIPI) RF Front-End (RFFE) control with a fastwrite
7-bit resolution (30 mV steps) data register or an 8-bit high
resolution (15 mV steps) data register.
To cover peak load current demands and low input voltage dropout
conditions, the DC-DC regulation control has an automatic
linear regulator bypass switch to connect from the the source
battery supply to the output. This minimizes voltage drop and
provides a 1.5 A (typical) current limit for circuit protection. The
output current capability of the DC-DC switching regulator and
regulated LDO bypass can support typical load currents up to
3.0 A.
High switching frequency operation permits the use of a small
inductor and reduces output capacitance requirements. Reduced
external component values aid ultrafast transient response needs
of cellular RF power amplifier applications. The SKY87006 has a
light load power saving mode. Locked PWM operation is made
possible by a MIPI RFFE control register bit. Locking PWM
operation can improve load transient response, which can
improve performance for 2G operating modes.
The SKY87006 is available in a small Wafer Level Chip Scale
Package (WLCSP), and is rated over a range of -40 to +85 °C.